[外包接案使用調查]
我要接案
找專家
找服務
熱門外包
找行情
立即登入
>
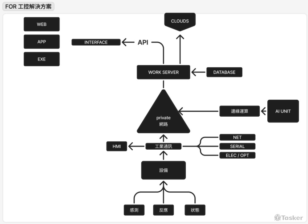
小於系統有限公司
開始諮詢
資訊網路業務
AI視覺運算
通訊架構
專案延伸
全整合系統內容
工廠健檢輔助規劃
該專案為國內知名紙餐盒生產大廠,委託進行全廠機台生產調整、通訊建設,與廠內資訊整合系統規劃