展開側邊欄位的漢堡樣式按鈕

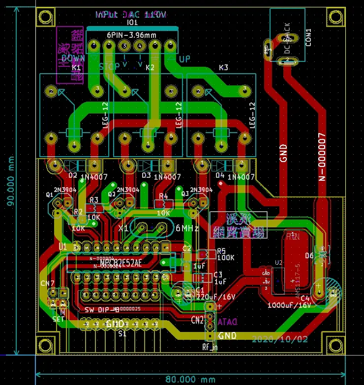
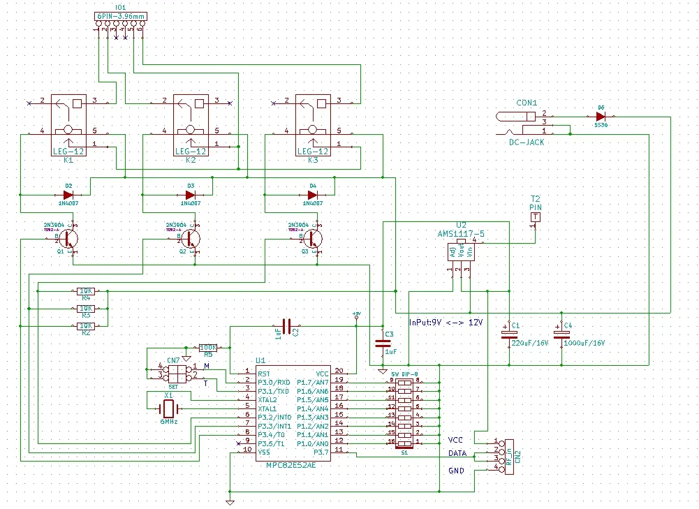
PCB Layout設計

傳統式 鐵捲門遙控主機板

傳統式的315MHz或433MHz控制鐵捲門-開停關鎖

使用的技能專長

  • 電子電路設計
  • PCB設計
13
2026/04/22 更新

勒傲耗匙

3 人諮詢 昨天上線平均 一週以上 回覆