展開側邊欄位的漢堡樣式按鈕

打字排版

VC Workshop服務試閱

446
2026/04/21 更新

班表時數計算自動化,每月排班輕鬆掌控預算

強迫症幫你做整理。

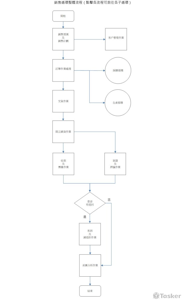
流程圖繪製

撰文服務

VerlioeChuang

0 人諮詢 一週前上線平均 -- 回覆