展開側邊欄位的漢堡樣式按鈕

系統分析與設計

訂補貨作業_自動化

101
2026/04/21 更新

訂補貨作業_自動化 [功能畫面]

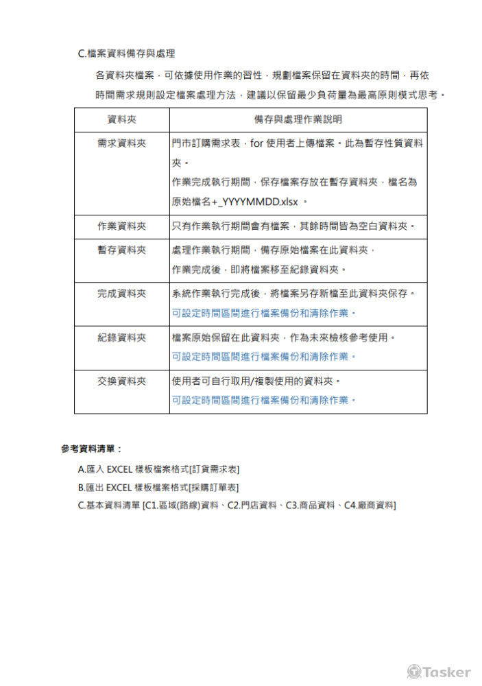
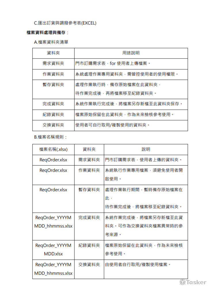
訂補貨作業_自動化 [需求說明]

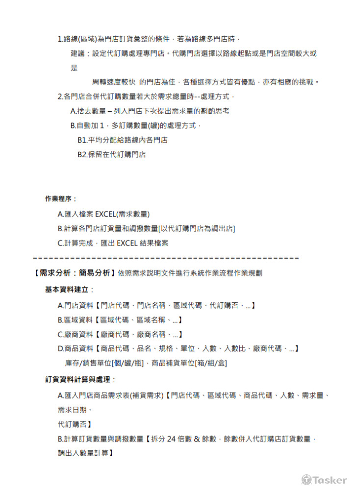
訂補貨作業_自動化 [需求分析]

訂補貨作業_自動化 [需求分析]

訂補貨作業_自動化 [需求分析]

Sam Sir.

0 人諮詢 一週前上線平均 -- 回覆