[外包接案使用調查]
我要接案
找專家
找服務
熱門外包
找行情
立即登入
>
ㄚ尼恩設計
開始諮詢
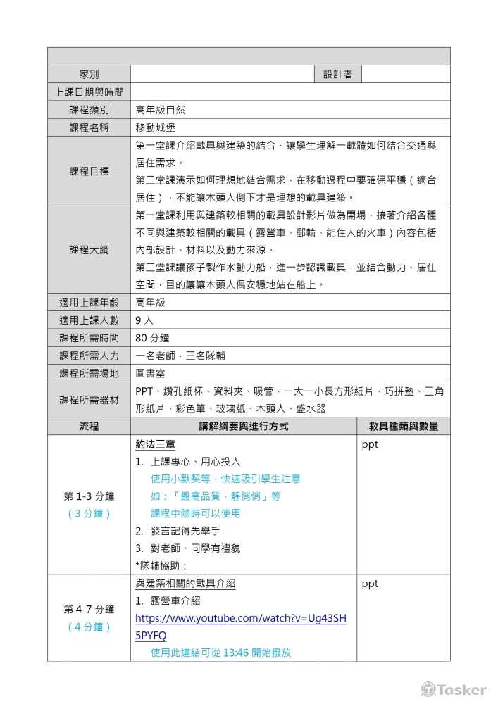
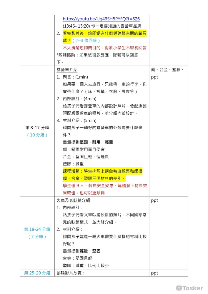
教材編寫
此作品不含圖文撰寫及取材,僅提供簡報美化及排版服務。 另有圖文撰寫等其他服務,歡迎來信洽詢。