8591寶物交易
591房屋交易
100室內設計
8891中古車
8891汽車
518熊班
熊班企業版
小雞上工
出任務
聊聊訊息
我是專家 如何接案
我是案主 如何外包
更多
最新通知
目前沒有任何通知
先去 Tasker 星球逛逛吧!
晨發科技
接案身分:全職接案者
上線時間:一週前
接案地點:皆可
成交件數:0
接案類別: # 硬體程式設計 # 韌體設計
分享連結
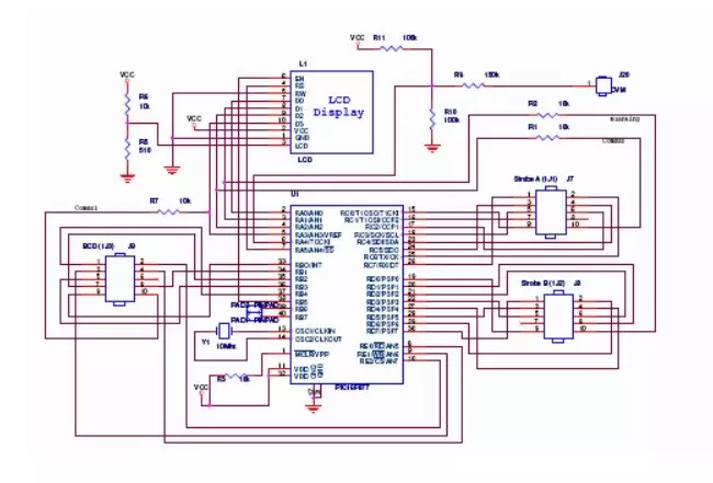
晨發科技位於新竹科學園區,我們有專業的硬體工程師、韌體工程師、軟體工程師、ID設計師、機構工程師,我們可以解決您的需求,歡迎與我們聯繫討論您的想法或概念。
6筆作品 74
11筆作品 83
$50,000 /份
歡迎訂購
返回 相簿名稱 1/1
提示
我沒興趣 我要續約